设为首页
加入收藏
网站首页
公司介绍
新闻中心
产品展示
生产环境
企业文化
人力资源
联系我们
新闻中心
NEWS
公司动态
行业资讯
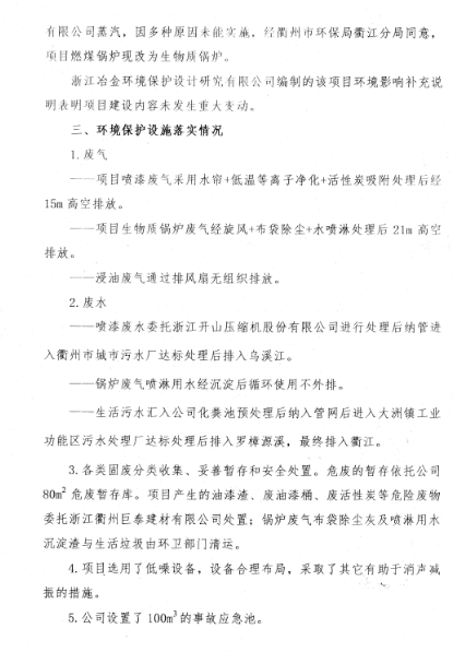
浙江开山铸造有限公司喷漆生产线燃气锅炉技改项目环境保护设施竣工验收意见
您现在的位置:
浙江开山铸造有限公司
>
新闻中心
>
公司动态
> 正文
浙江开山铸造有限公司喷漆生产线燃气锅炉技改项目环境保护设施竣工验收意见
公司地址:浙江省衢州市衢江区大洲镇工业功能区
联系人:濮慧铭
联系电话:13957034302
邮箱地址:
pu.huiming@kaishangroup.com
备案号:浙ICP备09028697号
浙公网安备33080302000252
- 友情链接网站 -
浙江开山压缩机股份有限公司
上海开山冷冻系统技术有限公司
浙江开山铸造有限公司 版权所有 Copyright ◎ 2014-2015
www.zjkszz.com Rights Reserved.